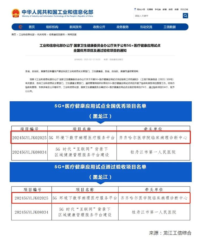
日前,工业和信息化部办公厅、国家卫生健康委员会联合发布了“5G+医疗健康应用试点全国优秀项目”及“通过验收项目”名单,齐齐哈尔医学院临床病理诊断中心牵头的《5G环境下数字病理医疗服务平台》项目成功通过验收,并获评全国优秀项目。这一荣誉标志着齐医临床病理诊断中心在数字病理领域取得了显著成就,成为全国范围内的标杆案例。

此次评选经过地方验收推荐、专家评审及公示等多个环节,全国共有274个项目入选“5G+医疗健康应用试点全国优秀项目”,534个项目通过验收。黑龙江省仅有2个项目获此殊荣。齐齐哈尔医学院的《5G环境下数字病理医疗服务平台》项目以学院临床病理诊断中心为核心,充分利用5G高速网络与数字病理云技术,成功构建了覆盖基层医疗机构的“病理医联体”。这一平台的建立,有效破解了基层医疗机构病理诊断资源匮乏的问题,通过实时远程会诊和AI辅助诊断等数字化手段实现了病理诊断的标准化和同质化,使基层医生能够迅速获得专业病理诊断支持,极大提升了诊断效率和准确性,有力推动了基层医疗水平的提升,为患者提供更加优质、高效的医疗服务。该项目凭借其创新性、实用性和示范效应,在众多项目中脱颖而出,展现了在科技赋能基层医疗方面的卓越实力。
该平台的成功实施还具有重要的示范意义。它展示了5G技术在医疗健康领域的广泛应用前景,为其他医疗机构提供了可借鉴的经验和模式。未来,齐齐哈尔医学院临床病理诊断中心将继续深化与基层医疗机构的合作,进一步完善数字病理医疗服务平台的功能,不断提升数字病理服务水平,为推动基层医疗卫生事业发展贡献更多力量。

(供稿:临床病理诊断中心艾中伟 责编:郑洁 审核:郝莉洁)







黑公网安备 23020302000012号