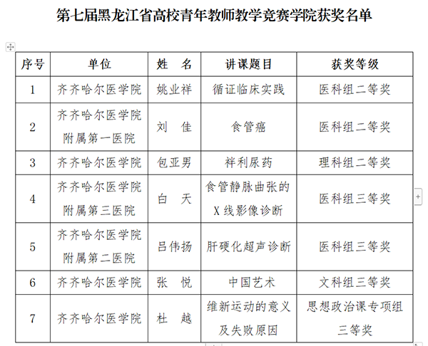
4月21日,由省总工会、省教育厅联合主办,省教科文卫体工会、哈尔滨师范大学承办的第七届黑龙江省高校青年教师教学竞赛决赛举行。学院7名选手参加比赛,经过两天的激烈角逐,7名参赛选手全部获奖,充分展现了学院青年教师的风采。其中,姚业祥、刘佳、包亚男荣获二等奖,其余4名选手荣获三等奖,学院荣获优秀组织奖。
优异成绩的取得是学院一直以来高度重视教育教学、不断更新教学理念、加强青年教师教学能力培养培训的充分体现。希望全院青年教师以比赛为契机,大力弘扬工匠精神,持续锤炼教学技能、提升专业素养和教学能力水平,不断提高人才培养质量,为教育强国、教育强省建设贡献力量。
(供稿:工会王彬 王婧涵 责编:赵阳 审核:郝莉洁)

学院荣获优秀组织奖并上台领奖

学院参赛选手与领队合影

学院获奖教师名单

学院荣获优秀组织奖







黑公网安备 23020302000012号