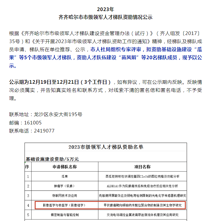
2023年12月19日,齐齐哈尔市人力资源和社会保障局发布《2023年齐齐哈尔市市级领军人才梯队资助情况公示》,齐医附属一院影像医学与核医学(影像组学)梯队获批基础设施建设资助,资助经费5.0万元。

齐医附属一院影像医学与核医学梯队是2019年经齐齐哈尔市人民政府同意,齐齐哈尔市人力资源和社会保障局批准建立的市级领军人才梯队。梯队带头人是李忠原教授,后备带头人是郝利国教授和李国华教授。梯队始终贯彻“高起点组建,远战略发展”的原则,近年来,在科研创新体系建设、构筑学科发展、硕士研究生培养等方面重点推进,脚踏实地抓落实,现已发展成为“学科特色鲜明,研究方向明确,理论视野开阔,成果实效显著,在齐齐哈尔市及黑龙江省影像医学与核医学领域具有一定优势特色的学科。”
该梯队多名成员在国家、省、市多个学术团体担任重要职务,现有5位硕士生导师,指导医学影像技术及影像医学与核医学专业研究生20余名。目前,已发表SCI及中文核心期刊近20篇,主持/参与国家、省、市级科研项目近30项,发表专著及教材5部,发明专利及实用新型专利4项。在学术队伍建设上,始终实施政策与利益导向,完善考核与激励机制,创建和谐的团队氛围,鼓励更多中青年医师参加国内高端学术会议和比赛,增长才干,开拓视野,积极支持符合条件的医师报考博士、硕士研究生,以此提高学科整体人员素质。
近年来,齐医附属一院聚焦优势学科发展,强化临床学科能力建设,提升基础研究和临床研究,充分发挥学科特色优势,进一步开展关键核心技术攻关,推动医院高质量、内涵式发展。
作者:陈鹏 编辑:孙双滨 审核:刘晖







黑公网安备 23020302000012号