在这个全国高校实行在线教学的“大练兵”时刻,混合式教学迎来了“春天”!混合式教学因充分利用线上资源,促进学生自主学习;减少学生无效学习时间,提高学习效率;不受开课时间、授课时长限制,使学生高效、轻松地完成学习任务,成为当下呼声最高、最易接受的在线教学模式。
《基础护理学》课程2019年被评为黑龙江省线上线下精品课程,已经运行了2个周期,老师们自课程上线以来,一直在思考如何将课程“混合”的高效、“混合”的精彩!借此全国大力开展在线教学的时机,本课程组实施的混合式教学过程(图1)总结如下:
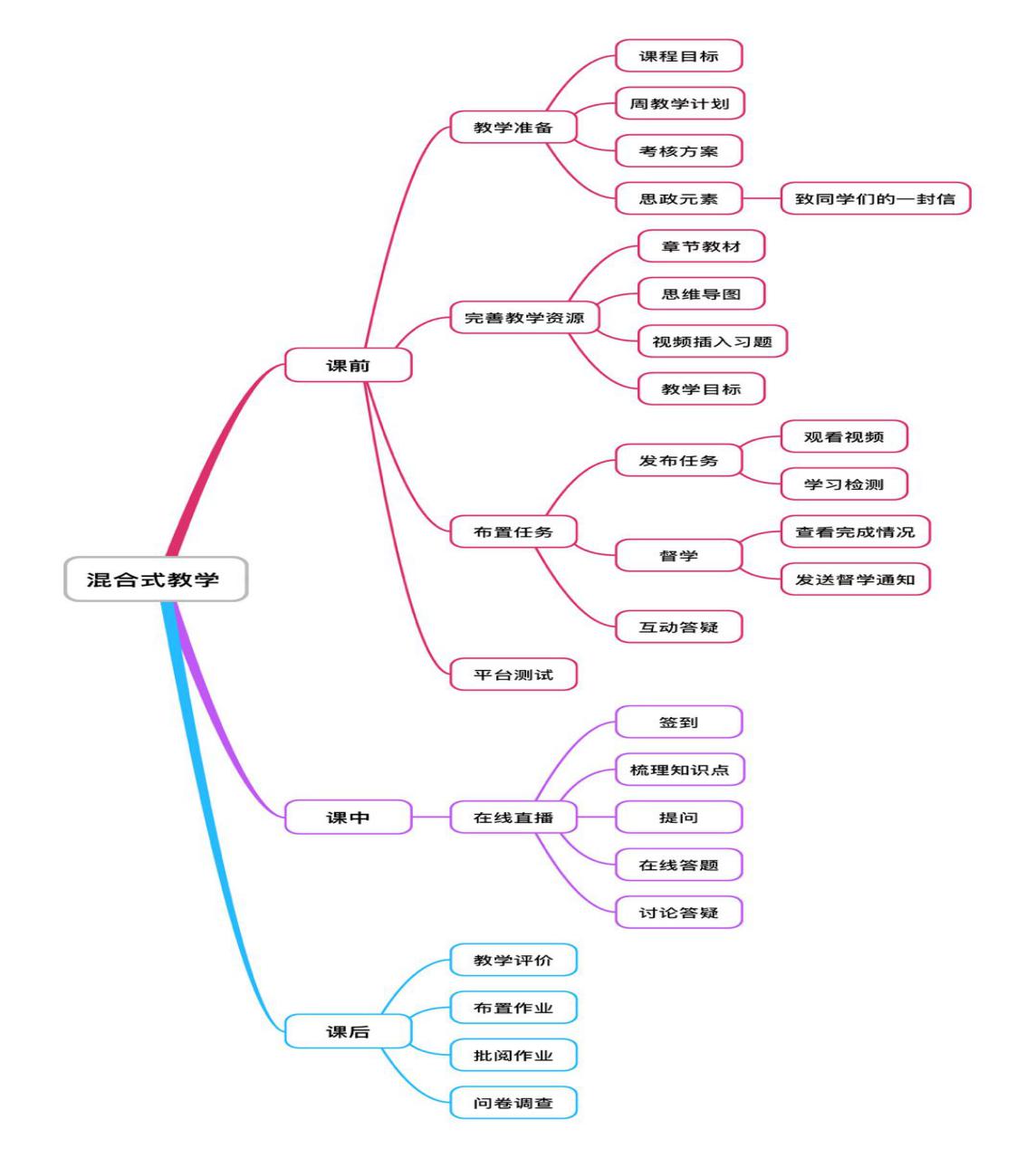
一、课前
教学准备:为适应新时期的教学需要,《基础护理学》课程组通过研讨细化在线开放课程建设内容,增加导学栏,根据学情明确课程目标、教学目标、确定在线课程考核方案、按教学周提前发布教学计划(图2),并发起了“致同学们的一封信”,信中提到的课程组3位临床教师奔赴武汉抗疫一线的事迹在同学中引起了共鸣(图3)。因异地教学,学生分布全国各地,将校歌《插上天使的翅膀》和校园风光图片加入导学栏,希望学生在学习之余听到优美动听的校歌,浏览天高云淡的校园风光图片,抒发学生爱校、爱专业情怀、秉承“大学至善、大医精诚”的校训。完善资源:在上传的章节教材中标注了重点、难点(图4),方便学生有的放矢的自主学习,同时上传每章教学内容的思维导图(图5),便于学生将碎片化的知识点进行梳理。在原有视频的基础上根据相应知识点插入习题,如作答错误需回看1~2分钟视频,只有答题正确方能继续观看视频,既可以增加学习效果,又可以避免学生观看视频时注意力不集中。布置任务:通过系统平台布置学习任务、督学、互动答疑、讨论等教学活动。完成直播平台测试工作。
二、课中
组织学生进行签到。经征求学生意见采取在线直播形式进行知识点梳理和在线答疑,互动教学中对线上视频里已经涵盖的知识点不再重复讲解,本着高效学习的原则,依据学生的接受程度和注意力时长进行互动讲解,归纳总结要点、对重点、难点进行串讲(图6)、提问、答疑,分时段发布习题检测,以检测学生在线学习情况(图7)。《基础护理学》计划学习学生191人全员参与直播教学互动,直播过程中网络顺畅,画面清晰、语言流畅,学生在讨论区参与讨论的积极性很高(图8),教师在授课过程中合理增加课程难度、拓展课程深度,应用多元化教学方法,使信息技术与教学深度融合,取得比较理想的教学效果。
三、课后
与学生互动,及时评价教学效果,布置作业、批阅作业,作业不合格打回重做(图9)。学有余力的学生课后可以阅读平台拓展资源,了解临床新进展,协助学生完成知识内化、养成问题探究的习惯。通过进行问卷调查(图10),了解学生学习情况及需求,为下一步开展混合式教学提供参考。

图1混合式教学过程

图2课前发布教学计划

图3 致同学们的一封信节选


图4 标注重点的教材资源图 5 章节教学内容思维导图

图6 教学直播—重要知识点梳理串讲

图7 教学直播—分时段发布习题

图8教学直播—学生在公屏互动

图9布置、批阅学生作业

图10问卷调查
