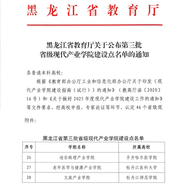
近日,黑龙江省教育厅正式公布第三批省级现代产业学院建设点名单,学院“迪安病理产业学院”成功入选。此次省级认定是学院深化医教协同、推进产教融合的突破性进展,标志着学院在应用型医学人才培养与服务龙江医药健康产业发展方面迈上新台阶。

迪安病理产业学院由齐齐哈尔医学院与迪安诊断技术集团股份有限公司于2023年联合共建,始终秉持“育人为本、产业为要、产教融合、创新发展”的建设理念,构建“校企协同、双师共育、实践导向”的特色人才培养体系,已建成本科生实习基地、研究生实践实训基地及精准诊断中心等多个实体平台,在人才联合培养、科研项目攻关等方面取得实质性进展,实现了教育链、人才链与产业链、创新链的有效衔接与深度融合。
长期以来,学院全面贯彻落实《国务院办公厅关于深化产教融合的若干意见》《黑龙江省现代产业学院建设方案》等文件精神,将现代产业学院建设作为推进教育教学改革、提升服务区域产业发展能力的重要抓手,扎实推进相关建设工作。截至目前,学院已建成迪安病理产业学院、智能影像工程产业学院、齐医-珍宝岛医药产业学院3个校级现代产业学院,通过整合校内外优质教育资源与产业资源,深化医教协同及产学研用一体化发展,在人才培养模式创新、师资队伍建设、科研平台搭建等方面取得阶段性成效。
学院将以此次省级现代产业学院建设点认定为契机,系统总结建设经验,进一步明晰发展思路,科学谋划现代产业学院建设战略,加快推动下一阶段各项建设任务的落地见效,着力推进现代产业学院实现内涵式可持续发展。同时,学院将持续聚焦应用型人才培养核心定位,构建产教深度融合、多方协同育人的人才培养新模式,重点推进服务产业发展的学科专业建设、校企合作课程开发、实习实训平台共建、人才双向流动机制建立、学生创新创业教育强化及产学研服务平台搭建等工作,加快推进人才培养供给侧结构性改革,全面提升学院服务区域经济社会高质量发展的能力与水平。
(供稿:教务处李强 吴丹 责编:赵阳 审核:郝莉洁)







黑公网安备 23020302000012号