近日,国务院联防联控机制发布《关于进一步优化落实新冠肺炎疫情防控措施的通知》,进一步优化了核酸检测、调整隔离方式。同期出现变化的,是医疗机构的人员就诊情况,同时国务院联防联控机制召开新闻发布会,提出强化优化就医流程,要加强发热门诊设置,鼓励医疗机构开展互联网线上咨询诊疗;开展好健康监测,对重点人群实施分级分类管理。而糖尿病患者属于重症高风险人群之一,在家中做好血糖监测也是自我健康管理,预防新冠。减少重症的方式之一。今天我们就来谈谈居家自测血糖的小细节。
1. 血糖仪
血糖仪在正常室温下存放即可,避免摔打、沾水,勿让小孩和宠物触及、玩耍。一般血糖仪允许运作的温度是10℃-40℃,湿度为20%-80%,太冷、太热、过湿均会影响血糖监测结果。同时,避免将血糖仪放在电磁场(如移动电话、微波炉等)附近,否则会影响读书的准确性。当血糖仪上有尘垢、血渍时,用软布蘸清水清洁,不要用清洁剂或将水渗到血糖仪内,更不要将血糖仪浸入水中或直接用水冲洗,以免损坏。
2. 试纸
(1)试纸应干燥、避光和密封保存,试纸受潮或者阳光直射都有可能影响测试的准确性。血糖试纸适宜温度一般是2℃-32℃,因此最好不要放在冰箱或者太冷的地方储存;
(2)糖友还要注意试纸的保质期,不要使用过期的试纸,以免影响检测结果;
(3)试纸拿出来在空气中的时间应不超过3分钟,在测试的时候要先安装好采血针,在打开试纸包装,以缩短试纸在空气中暴露的时间。
3. 采血过程
(1)用温水或中性肥皂洗净双手,反复搓揉采血的手指,直至血运丰富;扎手指测血糖前没有洗干净手指,不但容易感染,还可能会导致结果不准。比如刚吃完橘子后测血糖,血糖会偏高,这是因为指尖血混入了橘子所含的糖分。另外需等手干燥后再取血,否则残留的酒精或水分会影响测试结果。消毒不宜采用含碘消毒剂,因为碘酒酶发生反应,会产生误差。
(2)保持手指温度,在冬天天气寒冷,手指冰凉、血液循环不好,可能会影响测量结果,可把双手暖热了再测量。可让手臂下垂10-15秒,另一手从手腕向指尖的方向捋,或者甩手、搓手半分钟左右;或者将手放在40℃左右温水中浸泡一会,至手部温暖。
(3)采血笔紧挨指腹,按动弹簧开关,针刺指腹。以手指两侧取血最好,因其血管丰富但神经末梢分布较少,不仅不痛而且出血充分,不会因为出血量不足而影响结果。不要过分挤压,以免组织液挤出与血标本相混而导致血糖测试值偏低。
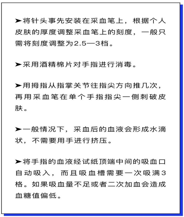
正确的采血过程如下:

一般血糖监测涉及到七个点,分别是空腹、早餐后、午餐前、午餐后、晚餐前、晚餐后。睡前血糖,有时候需要加测凌晨三点血糖,有助于避免夜间低血糖。

齐医附属三院互联网医院为了满足广大人民群众就医需求,提供更便捷的就医服务,齐医附属三院互联网医院现有共计61个科室、2个社区,近300名专家为广大市民提供线上图文、视频诊疗服务。如糖友们监测血糖过程中,发现了异常,内分泌一科李敏主任、钱阔副主任可在齐医附属三院互联网医院图文咨询中为你答疑解惑,监测血糖,做好自己健康的第一责任人。
内分泌一专科特色:内分泌腺体疾病:颅内肿瘤及肿瘤手术、放化疗治疗后的内分泌并发症的诊治。
糖尿病的诊治:分型诊断,并发症筛查,规范药物治疗。
甲状腺:甲亢、甲减、甲状腺炎病因诊断及治疗。
多囊卵巢综合征、代谢综合征、继发性高血压、骨质疏松的诊治。







黑公网安备 23020302000012号