2026年7月,齐齐哈尔医学院即将迎来建校80周年华诞,为汇聚各方力量、共庆华诞、再创佳绩,学院面向社会、校友及全体师生员工开展了庆祝建校80周年形象标识(LOGO)和宣传标语征集工作,得到了广大师生、海内外校友和社会各界人士的积极响应。经作品初选、网络投票、专家联评等环节,评选出庆祝建校80周年形象标识(LOGO)、宣传标语获奖作品,并在形象标识(LOGO)获奖作品基础上创作确定了学院庆祝建校80周年形象标识(LOGO)。现公告如下:
一、齐齐哈尔医学院庆祝建校80周年形象标识(LOGO)

Logo整体以展翅翱翔的丹顶鹤为核心元素,与鹤翼巧妙组合成数字“80”,精准契合80周年校庆主题;“80”下方排布校庆主题中英文字样。整体色调采用红金渐变搭配。
创作理念:
“8”:以丹顶鹤为创作元素,一方面体现地域特性,齐齐哈尔被誉为“鹤城”;另一方面寓意学院如丹顶鹤般,不断向上、振翅高飞,也象征着从这里走出的每一位学子,都能像天使一般,带着“大学至善 大医精诚”的信念,飞向守护人民健康的广阔天地。飞翔的丹顶鹤呈“心”状,寓意用双手献上爱心,用心用情守护人民健康。
“0”:由鹤的翅膀环抱而成,象征圆满与辉煌。寓意学院80年来走过的光辉历程,也寄托了对学院未来再创辉煌、续写华章的美好祝愿。
设计完美呼应了学院“自强不息、甘于奉献”的齐医精神和校歌《插上天使的翅膀》所传达的意境。
色调内涵:
红色:红色既象征热烈、奔放与奉献,又象征着学院的历史积淀与文化传承。
金色:一方面,金色象征光辉与荣耀;另一方面,金色如破晓的曙光,代表着学院蓬勃发展的生命力,以及为健康事业带来光明与希望的未来图景。
在鹤城这片热土,齐齐哈尔医学院历经80载(红色)火热奉献,铸就了今日的(金色)辉煌成就。她如展翅的丹顶鹤,始终怀揣着一颗赤诚的医者之心,用守护的翅膀环抱生命,向着更加光明与卓越的未来,振翅高飞。
二、齐齐哈尔医学院庆祝建校80周年形象标识(LOGO)征集作品获奖情况

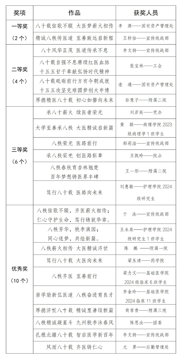
三、齐齐哈尔医学院庆祝建校80周年宣传标语征集作品获奖情况

四、有关说明
1.庆祝建校80周年形象标识(LOGO)、宣传标语的著作权和使用权归齐齐哈尔医学院所有,主要用于学院庆祝建校80周年相关宣传工作、庆祝活动、学术会议、设备设施、会务用品、校园文创产品等,在使用时应当保证其完整、准确、规范,不得出现有损学院形象、声誉和利益的行为。
2.未经授权,任何组织或个人不得以商业目的(含潜在商业目的)使用学院庆祝建校80周年形象标识(LOGO)、宣传标语。学院有权要求未经允许和不当使用形象标识(LOGO)和宣传标语的单位或个人立即停止使用,同时消除不当使用造成的不良影响。对造成恶劣影响的,学院将对相关单位或个人依法追究法律责任。
特此公告。
学院建校80周年高质量创新发展大会领导小组办公室
2026年4月2日
